電磁爐場效應管 解析電磁爐更換技巧、損壞原因分析等 KIA MOS管
信息來源:本站 日期:2018-04-12
電磁爐是一種利用電磁感應原理進行加熱的常見家用電器。
在電磁爐的調試、維修過程中,對元器件或功能部件的檢測是非常重要的基礎技能。例如檢測場效應管、集成電路、檢測電容、蜂鳴器,檢測熱敏電阻、電感等都應用到了電子元器件的檢測技能。
就以典型電磁爐電路中效應管、集成電路、電容、蜂鳴器,熱敏電阻、電感的檢測操作為例,電磁爐調試維修的實際應用。
電磁爐場效應管是電磁爐中非常核心的一款裝置,它的存在,使得電磁爐的加熱變得迅速安全。電磁爐利用交變電流通過線圈產生方向不斷改變的交變磁場,處于交變磁場中的導體的內部將會出現渦旋電流,這是渦旋電場推動導體中載流子(鍋里的是電子而絕非鐵原子)運動所致;渦旋電流的焦耳熱效應使導體升溫,從而實現加熱。而電磁爐場效應管正是提供交變磁場,使得渦旋電流能夠更大程度上被人們使用。
電磁路場效應管使用一段時間之后需要更換,這樣才能夠保證電磁爐的正常使用。那么,我們該如何進行更換?首先,我們需要將電磁爐的后蓋拆開,打開電磁爐的裝置主板,然后找到電磁爐的電磁爐場效應管,將它拆卸下來,然后更換上新的效應管,最后我們通電測試電磁爐能否正常工作,然后將后蓋安裝好,這樣就可以完成電磁爐場效應管的更換。
在更換的過程中我們需要注意,如果能夠判斷沒有其他問題,同型號的管子直接換.其他管子要看功率和內部有沒有保護 二極管 ;如果擔心電路有問題,可以在裝上管子后,在交流電路串個100W燈泡,直接通電如果燈泡是閃亮的應該沒有問題,如果是常亮的說明電路有問題.不能直接換,還要排查問題.我修過幾個,就是這樣判斷的.有的說串燈泡后啟動不了,是低電壓保護在做怪,可以找到它取消,試好后再接上。
門控管又稱絕緣柵雙極晶體管,它可以看做是一個場效應管和一個雙極型晶體管的復合結構。是電磁爐供電電路的核心器件。
下圖是電磁爐內部電路結構圖
下圖是場效應管實物圖
電磁爐的供電電路主要是由門控管(場效應管),門控管溫度檢測器,橋式整流堆,保險絲,扼流圈等元器件組成。
門控管(場效應管)的主要作用是控制爐盤線圈的電流,在調頻脈沖信號的驅動下使流過爐盤線圈的電流形成高速開關電流,并使爐盤線圈與并聯電容器形成高壓諧振。
在對電磁爐進行調試、檢修時,門控管(場效應管)的檢測操作是非常必要的,應首先對門控管進行檢測。
從上圖可以看出,門控管的管腳排列和功用。
在對門控管檢測時,可以分為在路檢測和開路檢測,下面以在路檢測為例,介紹門控管的檢測方法,首先將萬用表的量程調至“Rx1k檔位。將黑表筆接控制極G,紅表筆接集電極C,門控管在電路板上時,集電極的正向電阻是3千歐左右,然后將兩表筆互換,測量集電極的反向電阻,萬用表的讀數為無窮大。
檢測完集電極的正反向電阻后,接下來檢測發射極的正反向電阻。
將黑表筆接到控制極G上,紅表筆接到發射極E,門控管在電路板上時發射結的正向電阻約為40千歐左右,然后將兩表筆互換,測量發射極的反向電阻,萬用表的讀數與正向阻值相同。
通過對門控管阻值的檢測,若阻值與上述的檢測結果差距很大,則說明門控管已經損壞。
下圖是電磁爐內部電路結構
電磁爐的智能控制電路主要是由微處理器、晶體和諧振補償電容組成。微處理器是控制電路的核心器件,在電路中起到自動檢測和控制電路的作用。
如果電磁爐開機不工作,數碼顯示屏 也沒有反應,應首先檢查微處理器。
微處理器要想正常工作,必須要求供電電路,晶振電路和復位電路都正常。檢測微處理器時,應首先識別微處理器各引腳功能。
下圖是一種微處理器的引腳分布。

根據微處理器的引腳分布,分別對電源電路,復位電路,晶振電路進行檢測。
首先將萬用表量程調到直流10v檔位。將萬用表黑表筆接地,紅表筆接微處理器30腳,檢測電源端,應該有+5V電壓。
在供電正常的情況下,檢測晶體起振電壓是否正常。萬用表的黑表筆接地,紅表筆分別連接微處理器外接諧振晶體的2、3腳,正常情況下,兩引腳之間的電壓差應在0.2V左右。
接下來檢測復位電路是否正常。黑表筆接地,紅表筆接處理器的7腳,檢測其復位電壓是否正常。
如果微處理器的供電電壓,晶振電路的電壓值、復位電路的電壓值都正常,此時可用示波器檢測晶振電路的輸出波形,從而進一步判斷微處理器是否正常工作。
示波器的夾子接地,探頭檢測晶體的引腳,如果有規則的正弦波輸出,則說明晶體正常,反之說明晶體已經損壞。
供電電路中,濾波電容是一個主要器件。供電電路主要由濾波電容,保險絲,門控管,變壓器,橋式整流堆等元件組成。濾波電容的主要作用是對交流220V電壓進行濾波、防止干擾。
檢測濾波電容時,使用萬用表的Rx10k電阻檔位。紅黑表筆隨意接到電容兩端,然后表筆互換再次測量,萬用表會顯示電容器的充放電過程。
當交換表筆的時候,萬用表的指針開始時指向無窮大,然后就有充放電的過程,充電又放電,所以表筆會有一定幅度地擺動,說明電容正常。
電磁爐的報警電路主要是由運算放大器,蜂鳴器驅動晶體管,蜂鳴器等組成。蜂鳴器的作用是發出報警聲音,用戶可以根據聲音來辨別電磁爐的工作狀態。如果出現工作時無蜂鳴聲,應首先檢測蜂鳴器。
對于蜂鳴器可采用在路檢測方式。萬用表調至電阻的Rx1檔位,首先應該找出蜂鳴器的正負極,然后分別用紅黑表筆接觸蜂鳴器的正負極,萬用表將顯示電阻值在20歐姆左右,在紅黑表筆接觸到蜂鳴器正負極時,會發出聲響,則蜂鳴器正常,反之,蜂鳴器已損壞。
電磁爐的供電電路主要由電容,保險絲,扼流圈,變壓器,場效應管,橋式整流堆等元件組成,熱敏電阻的主要作用是用來檢測鍋具的溫度。如果出現無法判斷爐盤線圈的溫度,或引起門控管擊穿的故障,應首先檢測熱敏電阻。
檢測熱敏電阻時,可使用萬用表檢測熱敏電阻在常溫和溫度變化時的阻值來判斷熱敏電阻的好壞。將萬用表調到電阻檔Rx10k檔位。
常溫下,熱敏電阻的阻值應在80千歐左右。溫度升高時,熱敏電阻的阻值會變小,如果在檢測熱敏電阻時,其常溫下的阻值與溫度變化后的阻值不同,說明熱敏電阻正常,反之,熱敏電阻已損壞。
電感又稱為扼流圈。
電磁爐的LC振蕩電路主要由電感線圈和調頻電容組成。
電感線圈的主要作用是扼流、濾波。使用萬用表檢測電感線圈時。通常只能通過檢測電感線圈的通斷來判別電感的好壞。講萬用表量程調到Rx1電阻檔位。由于電感的電阻一般較小,所以測量時萬用表的讀數幾乎為0,如果出現電感的阻值較高,說明電感已損壞。
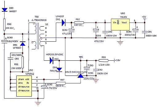
美的電磁爐開關電源電路,主電路是采用(VIPER12A)8腳電源芯片,通過單端反激式開關電源變換而降壓。其最大輸出功率為(220V/12W),適應電網電壓在160V/260V波動時均能正常穩定輸出。具有工作效率高、功耗小、穩壓范圍廣、電源安全可靠、機身溫度低、易維修等優點。
電路原理圖如下:
電網電壓經整流后變為脈動直流電壓+305V,通過串接開關二極管D90(1N4007)、限流電阻R90(22Ω/2W)后,送至開關高頻變壓器TR1初級的1-2繞組,加至電源芯片U91(VIPER12)的5-6-7-8腳(內部開關管漏極)。另一路經TR1次級的5-6-7繞組經整流二極管D93(1N4007),串接開關二極管D94(1N4148)得到約+18V電壓加至U91的4腳使電源芯片U91振蕩起振輸出脈寬信號驅動場效應管,在場效應管高速開關狀態下,并通過互感作用使TR1次級的5-6-7繞組產生交流電壓。經整流二極管D93(1N4007)、D92(1N4007)、EC91(220μF/25V)、EC92(47μF/25V)濾波后得到+18V、+5V電壓為整機低壓供電電路。
維修時,將電磁爐上電待機。用萬用表直流電壓500V、50V、10V檔。
1、測開關電源高壓供電電路EC90對地+305V電壓,為正常;
2、測C92對地+18V電壓,為正常;
3、測C91對地+5V電壓,為正常。
4、若測電解電容器EC90對地0電壓時(正常為+305V),多為電源芯片U1(VIPER12)已擊穿受損。U1受損后,還會造成限流電阻R90(22Ω/2W)開路損壞。
5、若測電解電容器EC91對地0電壓時(正常為+18V),多為電源芯片U1(VIPER12)損壞。及穩壓二極管ZD1(18V)擊穿損壞、二極管D94(4148)擊穿損壞、電解電容器EC91(220μF/25V)EC95、(4.7μF/35V)擊穿損壞、及高頻開關電源變壓器TR1初級線圈,存在匝間短路損壞。
6、若測電解電容器EC94對地0電壓時(正常為+5V),多為電阻R92開路損壞、高頻開關電源變壓器TR1次級第6腳與第7腳之間繞組開路、或整流二極管D92開路受損、電容器C90、電解電容器EC93擊穿損壞、U90三端穩壓器LM7805損壞、及CPU芯片漏電、擊穿損壞。當TR1次級繞組第6腳與第7腳開路時,可將電阻R92(10Ω/1W)拆下并在R98空位上焊接入電阻(10Ω/1W)后,整機即可恢復正常工作。
IGBT,英文全稱:Insulated Gate Bipolar Transistor,絕緣柵雙極型晶體管,也就是主功率大晶體管,是由BJT(雙極型三極管)和MOS(絕緣柵型場效應管)組成的復合全控型電壓驅動式功率半導體器件,兼有MOSFET的高輸入阻抗和GTR的低導通壓降兩方面的優點。GTR飽和壓降低,載流密度大,但驅動電流較大;MOSFET驅動功率很小,開關速度快,但導通壓降大,載流密度小。IGBT綜合了以上兩種器件的優點,驅動功率小而飽和壓降低。
原因分析
在電磁爐中,IGBT損壞率很大,在沒有查明故障原因的時候就試機,會引起IGBT再次損壞,在電磁爐的維修中,經過多次總結,歸納出以下幾個大原因:
原因一
0.3UF電容失效或漏電, 和400V電容容量變小的時候,將導致電磁爐LC震蕩電路頻率偏高 ,從而引起IGBT損壞。
經檢查其他元件無問題的時候 ,更換0.3UF和400V電容。
原因二
IGBT管激勵電路異常。
震蕩電路輸出的脈沖信號,不能直接控制IGBT飽和、導通和截止,必須通過激勵脈沖信號放大來完成。如果激勵信號出現問題,高電壓就回加到IGBT管的G級,導致IGBT瞬間擊穿、損壞,常見的有驅動管S8050和S8550。
原因三
同步電路異常。
同步電路在電磁爐中的主要作用是保證加到IGBT管G級上的開關脈沖前沿與IGBT管上VCE脈沖后沿同步,當同步電路工作出現異樣,導致IGBT管瞬間擊穿。
原因四
18V工作電壓異常。
在電磁爐中18V電壓出現時,會使IGBT管激勵電路、風扇散熱系統及LM339工作失常導致IGBT上電瞬間損壞。
原因五
散熱系統異常。
電磁爐工作在大電流狀態下,其發熱量也大,如果散熱系統出現異常,會導致IGBT過熱損壞。
原因六
單片機異常。
單片機內部會因為工作頻率異常而燒毀IGBT。
原因七
VCE檢測電路異常。
VCE檢測電磁爐將IGBT管集電極上的脈沖電壓通過電阻分壓、取樣獲得取樣電壓,此電壓的信息變化傳到CPU,CPU監測電壓的變化,做出各種相應的指令,當VCE檢測電路出現故障的時候,VEC脈沖幅度。超過IGBT管的極限值,從而導致IGBT損壞。用戶鍋具變形,或鍋底凸起不平,在鍋底產生的渦流,不能均勻的使變形的鍋具加熱,從而使鍋具溫度傳感器檢溫失常,CPU因檢測不到異常溫度信號而繼續加熱,導致IGBT損壞。
1、EC95(4.7μF/35V)擊穿損壞,二極管D94(4148)擊穿損壞,高頻開關電源變壓器TR1初級線圈存在匝間短路損壞,均會造成出現整機低壓供電電路對地0電壓。
2、若二極管D94(4148)開路受損時,會造成控制顯示板指示燈出現“抖動閃亮”故障。
3、若穩壓二極管ZD1(18V)開路損壞,會造成出現整機低壓供電電路對地電壓升高;穩壓二極管ZD1(18V)失效損壞時(待機檢測C92對地+18V電壓是正常,但開機后檢測C92對地+10V電壓偏低。),會造成出現屢爆IGBT管故障發生。
4、若發現主電路板及開關電路部份燒毀,多為因電網電壓超高至380V,壓敏電阻保護后出現壓敏電阻燒毀;開關電源電路流二極管D90擊穿,造成電解電容器EC90外殼頂爆。嚴重時甚至還出現燒毀D90、EC90周圍電路板。
5、在維修開關電源電路,為了確保維修時避免造成整機出現短路。建議在電磁爐電源線L端串聯接入220V/40W燈泡,切記!
聯系方式:鄒先生
聯系電話:0755-83888366-8022
手機:18123972950
QQ:2880195519
聯系地址:深圳市福田區車公廟天安數碼城天吉大廈CD座5C1
請搜微信公眾號:“KIA半導體”或掃一掃下圖“關注”官方微信公眾號

請“關注”官方微信公眾號:提供 場效應管 技術幫助