自動防擊穿保護MOSFET器件在H橋配置中的應用-KIA MOS管
信息來源:本站 日期:2022-04-02
MOSFET作為功率開關元件廣泛應用于調節器和馬達控制器。在各種H橋配置中,它們不僅可是分立器件也可集成到IC。
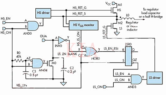
一般采用一個高側(HS)功率MOSFET,M1和一個低側(LS)MOSFET,M2的配置來驅動電感負載(圖1)。當HS FET開啟,LS FET關閉時,從電源VCC出來的電流經電感L0流出。當HS FET關閉,LS FET開啟時,電感電流繼續同時從零點流入L0。
當HS和LS功率FET同時開啟時,會發生所謂擊穿的嚴重短路的情況。即使我們從未打算同時開啟兩個FET,也可能發生擊穿。
例如,當指令開啟HS FET,關閉LS FET時,邏輯傳播延遲,當HS FET半開啟,LS FET半關閉時,給FET的門電容充電或放電需要一個較短的時間。如果這樣,電流直接從VCC經過兩個FET流入GND(擊穿)。
圖1中,將我們為自動防故障MOSFET擊穿保護所做的設計嵌入到半H橋拓撲。HS_ON信號通過HS驅動器開啟和關閉HS FET,它是由一個數字微控制器或由一個含有比較器或錯誤放大器的反饋回路產生的。
HS驅動器將低功率邏輯水平信號轉化為高功率HS_ON信號。同樣,LS_ON信號通過LS驅動器開啟和關閉LS FET。電路通過使兩個功率MOSFET具有正確的順序,來控制馬達系統或者三相調節器。
該保護配置自動檢測到HS和LS FET的傳導狀態。除非LS器件完全關閉,HS FET禁止開啟,反之亦然。我們的反擊穿設計在正常工作過程中充分保護了MOSFET H橋,在系統中有多個噪聲干擾或者錯誤控制程序的情況下,保證了自動防故障的運行。
為了開啟HS FET,系統將信號HS_ON設為高值。這個設計是這樣的:如果LS FET關閉(在此后更久),HS_EN為高值。HS_ON高值致使鎖LSR0裝置的輸出端QZ(LS_EN)為低值,使得LS FET不工作。同樣應這種HS_ON的要求,HS驅動器通過用電壓穿過HS FET的門和源極(VGS)來開啟它。
通過HS VGS監測器來檢測HS FET的開啟狀態,所以HS_IS_ON的信號探測到是高值,LS_EN_RST保持為低值。最終結果是LS_EN保持低值,而不允許開啟LS FET。只要HS FET開啟,LS FET就不可以運行。
為了使該配置運行,HS_ON必須用于NOR門(NOR0)輸入。這也確保只要HS_ON為高值時,LS_EN就得保持低值。
正常條件下,當準備開啟或已開啟HS FET時,HS_ON 和 HS_IS_ON足夠保持LS FET關閉。
實際應用中,噪聲干擾(或系統錯誤)的出現常常會在控制信號中產生小故障,由于驅動器和VGS監測器(邏輯型)的有限響應時間,使得HS_IS_ON不可靠(VGS監測器失效)。
在這種情況下,LS_EN_BLANK保證了自動防故障的運行,如下所述。
每次HS_ON從低值轉為高值時,一個邊緣探測器(R0, C3, AND4)產生了一個短時間的20-ns的脈沖來開啟M0,開始一個脈沖周期(M0, C2, INV0),輸出一個150-ns的 LS_EN_BLANK脈沖來使LS_EN在低值保持150ns。
在這個150ns中,任何企圖開啟LS FET的操作都是反常的不安全的操作。因此,LS FET穩定地保持關閉。I3UA是一個給C2充電的3-?A的電流源。由于20ns的短觸發脈沖,150ns過后是再次觸發。這確保即使在HS_ON線上出現多干擾小故障的情況下,該保護電路能正常運行。
我們這里以150ns為例,一般來說,一個脈沖周期必須長于HS VGS監測器和HS驅動器,包括所有寄生元件貢獻的總信號傳播延遲。但是這一周期的長度要短于正常的HS_ON脈沖寬度,以避免干擾正常運行。為了系統的穩定性,用鎖LSR0作為低通濾波器來過濾控制回路中的噪聲。
在圖2中,信號的第一欄(左邊)表示正常運行。信號名對應圖1。當HS_ON走高,命令驅動器開啟HS FET時,HS_FET_G-HS_FET_S升高。監測電路探測到后,正確地顯示HS_IS_ON從而關閉LS FET(LS_EN為低值),直到HS FET完全關閉之后(HS_FET_G-HS_FET_S 接近零)。
信號的第二欄(右邊)表示反常運行。當HS_ON指令由于噪聲或固件失靈而過早停止時,HS FET處于半開狀態。HS監測器不能探測到這個HS FET處于開啟狀態,因為它的有限響應時間,所以它錯誤地顯示HS_IS_ON為低值。
沒有LS_EN_ BLANK,LS_EN信號將會變高,允許系統在HS FET仍半開時開啟LS FET。由于LS_EN_ BLANK脈沖,LS_EN保持150ns的低值,允許HS FET門電壓在LS_EN成為高值之間設為低值。結果避免了擊穿。
出于簡單,圖1省去了驅動HS_EN的電路塊。簡單地采用相同的電路發出LS_EN信號監測LS_FET_G,以及LS_ON信號產生HS_EN信號。
聯系方式:鄒先生
聯系電話:0755-83888366-8022
手機:18123972950
QQ:2880195519
聯系地址:深圳市福田區車公廟天安數碼城天吉大廈CD座5C1
請搜微信公眾號:“KIA半導體”或掃一掃下圖“關注”官方微信公眾號
請“關注”官方微信公眾號:提供 MOS管 技術幫助
免責聲明:本網站部分文章或圖片來源其它出處,如有侵權,請聯系刪除。
