【好文分享】幾種常用的電流檢測方法-KIA MOS管
信息來源:本站 日期:2022-03-15
RT1720 是一款最高輸入電壓可達 80V、輸出電壓可達 60V 的熱插拔控制器,它的作用是防止系統受到過高電壓和負電壓的攻擊,同時還能防范過電流可能導致的問題,它的一種應用電路大致如下圖所示:
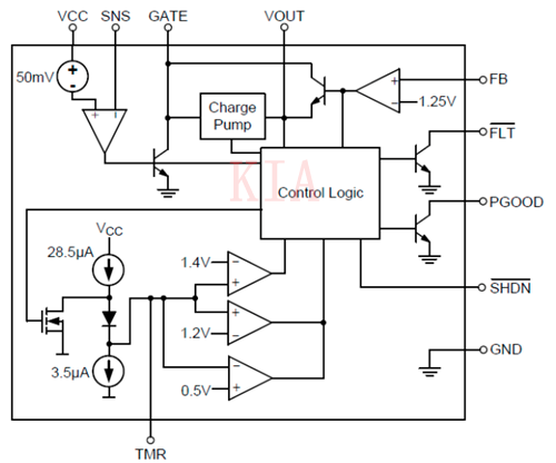
為了檢測負載電流的大小,RSNS 被串接在電路中的 VCC 和 SNS 之間,流過它的電流會在其兩端形成電壓差,這個電壓差被檢測到以后與某個參考電壓進行比較,其間的差異被放大以后既可用于判斷是否過流了,也被用來驅動電路中串接的 MOSFET 以實現限流動作,這些作用可以從它的內部電路框圖里看出來:
從圖中可以看到,RT1720 過流檢測的參考電壓是 50mV,這意味著 RSNS上的壓差低于 50mV 時誤差放大器的輸出狀態是不會有實質性的改變的,而一旦超出就有了不同的性質,所以我們設計它的過流檢測閾值時就會以這個 50mV 的數據來選擇電阻 RSNS的值。
Buck 轉換器中也有采用電阻來實現電流檢測的做法,下圖便是這樣的一個例子:
RT9534 是一款同步 Buck 架構的充電 IC,最高輸入電壓可達 28V。為了實現精確的負載電流控制,它使用了串聯電阻的電流采樣方式,圖中的 RS1 便起這個作用。
如果電流比較小,使用電阻進行采樣是比較合理的,電流大了以后便會有新的問題出現。
在RT1720 的應用中,假設過流保護閾值為 20A,則 RSNS= 50mV / 20A = 2.5mΩ,它在將要出現過流現象的臨界點時所消耗的功率為 50mV x 20A =1000mW = 1W,這樣的消耗是否可以被接受,要看具體的應用場合是怎樣的。
如果電流比較大,功耗會比較大,這種方法就比較難被接受了,所以需要尋找新的電流檢測方式。
這是 RT8129C 的應用原理示意圖,它是一款 VCC 電壓范圍為 4.5V~13.2V——也就是可以用常見的 5V 或 12V 電源供電的 Buck 控制器,其轉換部分的輸入電壓范圍為 2.5V~25V,這樣的參數用在筆記本電腦、臺式電腦里都是沒有任何問題的,我們可以從下圖看到它在輸入電壓分別為 5V、12V、19V 時為 DDR III 存儲器供電時的效率表現。
RT8129C 的應用電路中不存在用于電流檢測的電阻,但它一樣具有過流保護的功能。它進行電流檢測的方法是利用外接 MOSFET 下橋開關的 RDS(ON) 來實現的,
因為在下橋開關導通時,從其源極流向其漏極的電流會在其導通電阻上形成一個電壓差,而所用 MOSFET 的導通阻抗 RDS(ON) 又是可以預知的,我們可以借助這兩個參數將流過的電流倒推出來,從而知道實際流過的電流的大小。
這種方式避免了在電路中使用電流檢測電阻,既可避免電阻的存在帶來的損耗,又降低了電路的成本,可謂是一舉多得。
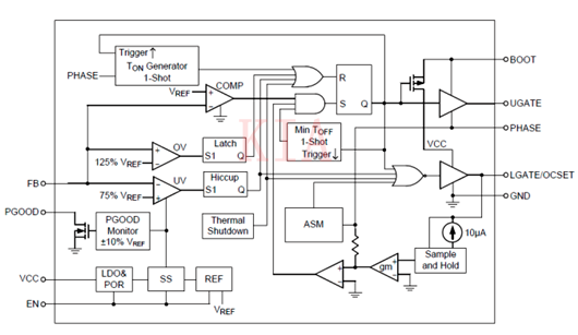
RT8129C 進行過流檢測閾值設定的方式也是非常節約的,我們可以從其原理圖中看到它的下橋驅動端 LGATE 還有一個名稱叫做 OCSET,該端子外面有一個接地電阻,IC 在上電期間會通過內部一個恒流源輸出一個電流來流過它以形成一個電壓,此電壓可被內部電路采樣并儲存起來,以后就可以作為過流檢測的參考電壓來使用了。實現這部分功能的電路示意圖可以從下面的電路框圖的右下角看到:
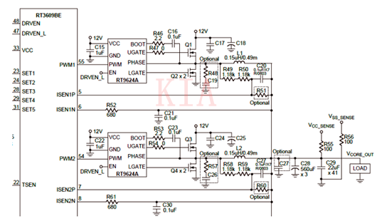
在多相式 Buck 中大量使用的是一種被稱為 DCR 的電流檢測方法,它利用電感元件中的電阻成分來完成對流過它的電流大小的感知,下面先來看看它的應用電路是怎樣的。
在這幅 RT3609BE 的應用電路中,每相 Buck 的標準元件之外都出現了一些與電感并聯連接的 RC 網絡如 R49 + R50 +C20 和 R58 + R59 +C27,它們的作用就是把電感中流過的電流信息提取出來,其原理電路如下圖所示:
在這幅圖里,實際的電感已經被分解為兩個元件的串聯:Lx 是電感器的電感成分,DCR 是電感器的直流電阻成分。
取樣電路是由 Rx1 和 Cx 構成的,Rx2 的作用是在取樣信號的幅度太大時起到信號衰減的作用,所以僅作為可選項而存在。
這個式子里不存在任何與信號頻率有關的成分,所以通過這種方式得到的電壓信號與電感電流有一一對應的關系,可以作為實用的電流檢測方式來使用。
這幾種電流檢測方式各有自己的優勢,也有各自的不足。
電流檢測電阻可以做得很準確,但是成本不低,而且會造成損耗。
利用 MOSFET 的 RDS(ON) 來測量電流,不存在引入新的元件損耗和增加成本的問題,但 RDS(ON) 會隨著器件的不同而不同,還會隨著溫度的變化而變化,很難有非常準確的結果。
利用電感器的 DCR 來測量電流不存在新的損耗問題,但是需要引入新的檢測元件。不同電感器的 DCR 參數也是不一樣的,因此其精度就不可能很高。
沒有什么方案是絕對好或絕對壞的,每個方案都會帶來新的問題,就像鎖鏈一樣永遠不會斷絕。在適當的時候采用適當的方法,可以接受便很好了,不必追求過于理想化的結果。
聯系方式:鄒先生
聯系電話:0755-83888366-8022
手機:18123972950
QQ:2880195519
聯系地址:深圳市福田區車公廟天安數碼城天吉大廈CD座5C1
請搜微信公眾號:“KIA半導體”或掃一掃下圖“關注”官方微信公眾號
請“關注”官方微信公眾號:提供 MOS管 技術幫助
免責聲明:本網站部分文章或圖片來源其它出處,如有侵權,請聯系刪除。
